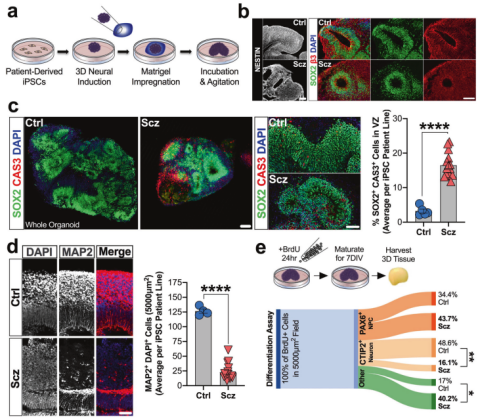
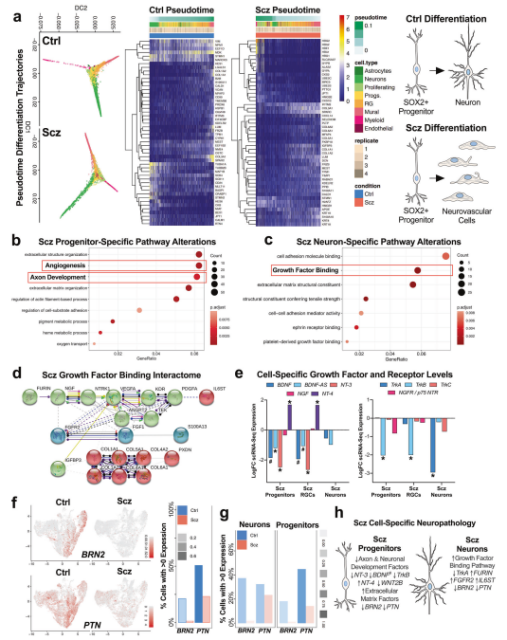
文献分享 | IF 15【蛋白质组学+单细胞转录组学】揭示精神分裂症的神经发育 据统计,当今世界约有8亿精神疾病患者,而这一数字还在持续增长。精神疾病的症状严重影响着病人的生活,致使他们经常被污名化,他们的自杀风险估计至少比普通公众高十倍。 对于科学家来说,精神疾病的异质性也给研究带来了不小的挑战:具有相同诊断的患者在症状、治疗药物和基因方面表现出极大的差异。因此,深入了解这些疾病的细胞和分子结构不仅对理解该疾病至关重要,而且对它们的发展和治疗也至关重要。 本期推送为大家带来一篇关于精神分裂症(Scz)的研究论文,该研究利用单细胞测序等技术深入研究了Scz的神经发育途径。 基本信息 文章题目:Schizophrenia is defined by cell-specific neuropathology and multiple neurodevelopmental mechanisms in patient-derived cerebral organoids 发表时间:2022年3月 发表期刊:MOL PSYCHIATR(IF=15.992) 关键词:神经分裂症,单细胞转录组学,蛋白质组学 研究方法:高通量流式细胞术,液相色谱-质谱(LC/MS),scRNA-seq,激光扫描共焦显微镜 发表单位:美国康奈尔大学医学院 文章摘要 研究利用患者源性诱导多能干细胞(iPSCs)生成3D类脑器官来模拟在这一关键时期精神分裂症(Scz)的神经病理学。 研究者发现Scz类器官表现出脑室神经病理学,导致祖细胞存活率改变和神经发生中断。这最终在Scz类器官发育的皮质区内产生较少的神经元。单细胞测序显示,Scz祖细胞特异性缺乏神经元编程因子,导致细胞谱系重塑、分化轨迹改变和皮质细胞类型多样性扭曲。虽然Scz类器官的大分子多样性与健康对照(CTRL)产生的类器官相似,但四种GWAS因子(PTN、COMT、PLCL1和PODXL)和属于POU域转录因子家族的肽片段(例如POU3F2/BRN2)发生了改变。这表明,Scz类器官的主要差异不在于其蛋白质组多样性,而在于其在分子水平上的疾病总量和神经发育因子。随后,单细胞测序确定了神经元编程因子的细胞类型特异性改变以及神经营养生长因子表达的发育开关,表明Scz神经病理学可以在细胞类型的基础上进行编码。此外,单细胞测序还特异性复制了Scz祖细胞和神经元中BRN2(POU3F2)和PTN的缺失。随后,在两个挽救实验中,发现转录因子BRN2和生长因子PTN分别作为Scz类器官中神经发生和细胞存活的机制性底物。 总之,研究表明,Scz的多种机制存在于患者衍生的类器官中,并且这些不同的机制集中于原始的大脑发育途径,如神经元分化、存活和生长因子支持,这些途径可能合并以提高Scz的内在风险。 研究结果 ■患者源性Scz类器官表现出脑室熵和神经病理学特征 首先,研究者采用了一种无形态因子的类器官方案,可包含感兴趣的细胞类型,同时避免了外源性形态因子暴露导致的潜在混杂效应。因此,从健康对照组和特发性Scz患者中生成3D大脑类器官。利用免疫组化和激光共聚焦显微镜技术发现,与对照类器官相似,Scz类器官也表现出广泛的神经诱导,其特征是NESTIN+纤维和SOX2+前体细胞富集的脑室区域的存在(图1b)。然而,Scz比对照的脑室区域更小,充满神经元的皮质区也更稀疏,表明Scz祖细胞可能过早死亡或无法启动神经发生。对iPSC供体的祖细胞死亡分析发现Scz脑室祖细胞死亡显著增加,且其皮质区内神经元数量显著减少(图1c和d)。通过BrdU脉冲追踪实验发现在相同的区域里,经历神经元分化或祖细胞自我更新的BrdU+增殖祖细胞的比例。在对照类器官中,祖细胞在追踪期间主要分化为早期的神经元,而Scz则表现出显著的神经发生障碍(图1e)。综上所述,Scz类器官中的神经元丢失是由细胞凋亡增加和神经发生减少的共同作用引起的。 ● 图1 Scz患者源性类器官中的脑室祖细胞被破坏 ■ 患者源性Scz类器官表现出脑室熵和神经病理学特征 为了绘制3D人衍生类器官的蛋白质组,研究采用串联质量标记(TMT)技术对从对照和Scz大脑类器官中分离的肽进行全局条形码标记,可进行定量液相色谱-质谱分析(LC-MS)(图2a)。该方法鉴定了3772个蛋白质。研究发现,对照和Scz大脑类器官之间的蛋白几乎完全重叠,只有两种蛋白是Scz脑类器官所特有的(图2b)。因此,尽管非定向性大脑类器官的形态和外观各不相同,但其大分子组成相对稳定且一致。此外,对照和Scz大脑类器官均表现出丰富的神经元和大脑发育途径。虽然对照和Scz中蛋白质的多样性非常相似,但进一步的计算分析表明,Scz中的多肽数量存在显著差异。222种蛋白质在对照和Scz类器官之间的表达存在差异(图2d)。有趣的是,在Scz类器官中鉴定出含有POU结构域转录因子的肽片段。结合前人的Scz基因关联研究,发现至少约有70种可能的危险蛋白存在与类器官,其中PLCL1、PTN、PODXL和COMT,在Scz类器官中显著差异表达(图2e)。这表明Scz的神经病理学主要与具有既定疾病风险的常见分子因素的破坏有关,这可能是更广泛的调控网络共同破坏的结果。 ● 图2 蛋白质组学和单细胞转录组学鉴定了Scz患者类器官的新疾病特征 ■ 单细胞测序显示Scz类器官中异常的细胞类型多样性 为了更好地观察SZ中被破坏的特定细胞类型,研究使用高通量流式细胞术及Chromium single cell 3’平台进行了单细胞RNA测序(scRNA-seq),以表征皮层细胞类型的多样性(图2f)。与早期的发现相一致的是,与对照组相比,Scz的神经元和祖细胞丰度减少,然而Scz表现出几种脑相关细胞类型(神经内皮细胞、髓样细胞等)的异常富集,虽然对照结果中也有这些细胞类型但丰度较低。 ■ 拟时分析揭示了Scz类器官细胞谱系的重塑 接下来,研究人员使用scRNA-seq数据进行拟时分析,来推断发育过程细胞的分化轨迹或细胞亚型的演化过程(图3a)。利用这些方法,发现对照类器官反映了已知神经元编程因子的富集,而Scz类器官则由与多能性、细胞骨架细丝和神经内皮细胞相关的标志物定义。在祖细胞和神经元cluster中的异常标志物过多,损害了其他原型神经元发育因子和相关的细胞类型。拟时序分析结果表明Scz细胞谱系重塑,即在类器官里从神经元产生中将祖细胞分化转移出来。 ■ SCZ祖细胞和神经元中神经病理的细胞特异性编码 许多转录分化调节因子在Scz祖细胞中下调,包括轴突发育途径因子的耗竭(图3b)。NT-3或NTF3在Scz祖细胞中表达下调。与拟时序分析一致,Scz祖细胞表现出结构、细丝、黏附和血管生成途径的异常富集,说明这些祖细胞缺乏一系列促进神经元分化和促进神经元早期发育的因子。在Scz发育中的神经元里,与祖细胞类似,一些神经发育因子、神经丝因子和指导因子的表达下调。奇怪的是,研究者发现Scz神经元中PI3K-Akt信号和生长因子结合途径的富集,包括TrkA(NTRK1)受体的下调和神经营养素切割因子FURIN的上调。根据相互作用模型,Scz神经元中上调的IL6ST可能位于FURIN和TrkA的下游(图3d)。Scz祖细胞的NT-3和神经元中的TrkA下调表明可能存在其他神经营养因子功能障碍的离散模式。更深层的假设驱动分析显示Scz祖细胞也倾向于下调BDNF但上调NT-4基因的表达,而TrkB(NTRK2)是祖细胞中唯一下调的神经营养素受体(图3e)。与此相反,Scz神经元只有TrkA的细胞特异性下调。综上所述,研究者假设在Scz类器官中,不同的细胞特异性神经病理可能汇聚在共同的通路上,导致祖细胞和神经元之间相关但不重叠的Scz细胞特异性神经病理。 ● 图3 Scz类器官的细胞谱系改变和细胞特异性神经病理学 ■ 确定BRN2和PTN为类器官的候选疾病因子 为了确定患者来源的类器官中Scz神经病理学的潜在机制因素,研究者确定了蛋白质组靶点是否可以在scRNA-seq转录组数据集中得到验证。进一步对数据进行分析,研究人员观察到在Scz样品中BRN2(增加了胚胎发育中后期神经元的产生)和PTN(靠近GWAS鉴定的Scz相关位点,也促进了细胞的存活以及其他神经发育过程)的缺失(图3f和g)。BRN2是一种前脑特异性转录因子,在哺乳动物脑中的神经前体细胞和迁移神经元中表达,并在早期皮质神经发生中发挥功能作用,可能是Scz神经病理的下游病理生理学底物。BRN2在Scz类器官中的表达增加导致晚期神经元数量增加,但对祖细胞死亡没有影响,说明BRN2参与Scz类器官的神经元分化但不参与细胞凋亡。PTN被认为通过促进神经元分化在早期皮质新生中发挥作用。用PTN处理Scz类器官发现细胞凋亡显著减少,新生细胞存活率提高,从而显著增加神经元分化,说明PTN可通过同时促进神经发生和抑制凋亡来调节新生细胞的存活,从而调节Scz脑类器官中的神经元数量。利用BrainCloudTM数据库进一步挖掘信息发现BRN2和PTN在产前人脑发育期间表现出峰值表达,说明它们可能是在这一时期与Scz风险有关的胚胎靶点。 总结 研究分析了Scz患者来源的3D类器官细胞特异性神经病理和多种机制,从而揭示了独特的发育途径和新的疾病因素机制,这些可能导致在早期皮质生成中Scz的风险。




版权所有©上海生物芯片有限公司
电子邮箱:
marketing@shbiochip.com
地址: 上海市浦东新区张江高科技园区李冰路151号
技术电话:
4001002131
扫描查看
微信公众号